本周有奖话题讨论 | 开发过程中,哪个环节你用 iFlow CLI 最多?【每周话题 1.12-1.16】 https://vibex.iflow.cn/t/topic/1837
先上结论
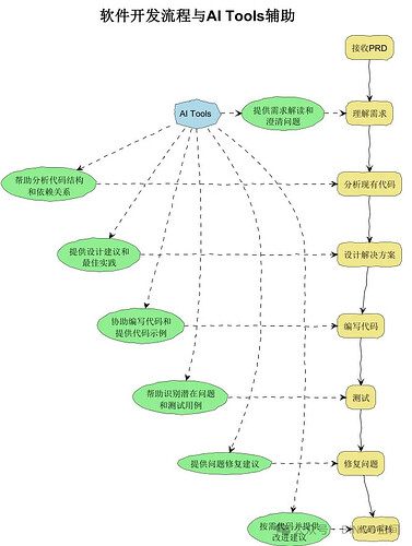
虽然如上图所示, 各个阶段都可以使用iFlow ,但是使用+提效最显著的必然是编码自测阶段。
编码自测阶段属于是 你已经想好了所有逻辑 ,需要给iflow提供的上下文你都已经清晰了。
万事具备, 只差一个高手来写代码了。
建议大家写详细设计的时候 把提示词也写了
其他阶段-一个小技巧
不过话说回来,其他阶段也可以参与。例如 需求共创阶段,prd评审、详细设计阶段。使用iflow来画流程图。实现text2uml , 降低沟通成本。上教程:
首先ide安装插件:
提示词模板
1. 帮我将以下业务描述转换为 plantuml 语法图例
2. 业务描述如下:
[你的业务描述]
例如:
1. 帮我将以下业务描述转换为 plantuml 语法图例
2. 业务描述如下:
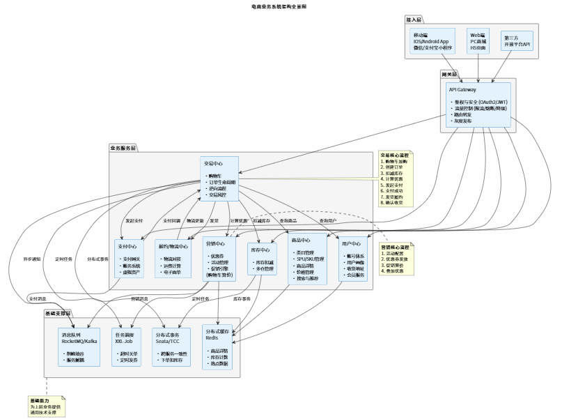
电商业务系统架构全景图
1. 接入层 (Client Layer)
这是用户触达的入口,通常包括:
移动端: iOS/Android App, 微信小程序/支付宝小程序。
Web端: PC商城, H5页面 (移动Web)。
第三方: 开放平台API (供外部商户或合作伙伴调用)。
2. 网关层 (API Gateway)
所有外部请求的统一入口,负责非业务逻辑的通用处理:
鉴权与安全: 身份认证 (OAuth2/JWT), 防刷, 黑名单。
流量控制: 限流, 熔断, 降级。
路由转发: 将请求分发到具体的微服务。
灰度发布: 流量染色与分流。
3. 业务中台/核心服务层 (Business Services)
这是系统的核心,通常拆分为多个独立的微服务领域 (Domain)。
A. 商品中心 (Product Service)
负责“货”的管理,是电商的基础。
类目管理: 后台类目 (标准类目) vs 前台类目 (展示类目)。
SPU/SKU管理: 标准产品单位 (SPU) 与 库存量单位 (SKU) 的定义与属性管理。
商品详情: 标题, 图片, 详情页富文本, 规格参数。
价格管理: 基础价, 划线价, 阶梯价。
搜索与推荐: 提供商品搜索引擎 (基于Elasticsearch) 和个性化推荐服务。
B. 用户中心 (User Center)
负责“人”的管理。
账号体系: 注册, 登录 (手机/微信/SSO), 密码找回。
用户画像: 标签, 等级, 积分。
收货地址: 地址库管理。
会员服务: 也就是你当前文档提到的类似“黑金Club”的权益管理, 付费会员, 成长体系。
C. 营销中心 (Marketing Service)
负责“引流与转化”,逻辑最为复杂多变。
优惠券: 满减, 折扣, 现金券, 发放/领取/核销逻辑。
活动管理: 秒杀, 拼团, 砍价, 预售, 大促 (双11/618) 配置。
促销引擎: 购物车算价核心, 负责计算各种叠加优惠后的最终价格。
D. 交易中心 (Transaction/Order Service)
负责“场”的流转,串联各个服务。
购物车: 加购, 数量增减, 选中状态, 离线购物车合并。
订单生命周期: 创建订单 (下单), 支付回调, 发货, 确认收货, 完成/关闭。
逆向流程: 取消订单, 售后申请, 退款/退货流程。
交易风控: 识别刷单, 恶意购买行为。
E. 支付中心 (Payment Service)
支付网关: 对接微信支付, 支付宝, 银联等渠道。
账务系统: 支付流水, 对账, 清结算。
虚拟资产: 余额, 积分抵扣, 礼品卡支付。
F. 库存中心 (Inventory Service)
库存扣减: 预扣库存 (下单冻结), 实扣库存 (支付成功), 回滚库存 (取消订单)。
多仓管理: 不同仓库 (RDC/FDC) 的库存同步与调拨。
G. 履约/物流中心 (Fulfillment Service)
物流对接: 对接顺丰, 菜鸟, 四通一达等物流公司接口。
运费计算: 基于重量, 体积, 距离的运费模板。
电子面单: 生成快递单号与打印面单。
4. 基础支撑层 (Infrastructure & Support)
消息队列 (MQ): RocketMQ/Kafka, 用于削峰填谷 (如秒杀), 服务解耦 (如下单后发通知, 发积分)。
分布式缓存: Redis, 缓存商品详情, 库存计数, 也就是热点数据。
分布式事务: Seata/TCC, 保证跨服务交易的一致性 (如下单扣库存)。
任务调度: XXL-Job, 处理超时未支付关单, 定时发券等任务。



