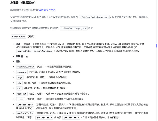
iFlow CLI MCP 设置实践

记录一些 MCP 的设置:

  1. Notion 官方 MCP 设置:

    setting.json 中补充如下内容,随后输入命令 /mcp auth notion,来获取授权即可。

"mcpServers": {
    "notion": {
      "httpUrl": "https://mcp.notion.com/mcp"
    }
  },
1 个赞

很赞,哈哈哈,可以补充一下iflow cli的官方链接