ai-dev-tasks 真的是我见过最简单的spec工作流了,他将任务需求的实现分成了3步:
- 帮助用户创建需求文档,会有几次来回沟通
- 根据prd分解任务
- 进行任务的实现
安装方式:
在心流开放平台上找到对应的工作流:工作流详情 | 心流开放平台
点击安装,将复制出来的命令,在终端命令行里面执行
>iflow workflow add "ai-dev-tasks-OzctqA"
安装完成后,即可通过iflow命令,进入iflow交互界面
使用
以创建五子棋为例
一、创建需求
首先通过/create-prd方式,让AI帮我们创建一个需求
他会自动加载对应的Spec,问我们要创建什么需求,我们以五子棋为例
然后他会问我们具体需求的业务目标、目标用户等,这个时候,我们可以具体回复,也可以简单通过序号的答案回复。
因为是选择题,我们用序号进行回复:
> 1. a, 2. a, 3. ab, 4. 无, 5. abc, 6. abc, 7. c
然后他就一顿操作,帮我们生成出具体的PRD文档,放置在0001-prd-gomoku-game.md,我简单阅读了一下,还是比较清晰的,可以手动改一些文案,然后保存。
二、分解任务
接下去使用/generate-tasks命令进行任务分解,如果没有指定prd文件,他会自己寻找所有的prd文件,然后咨询要分解哪个prd。
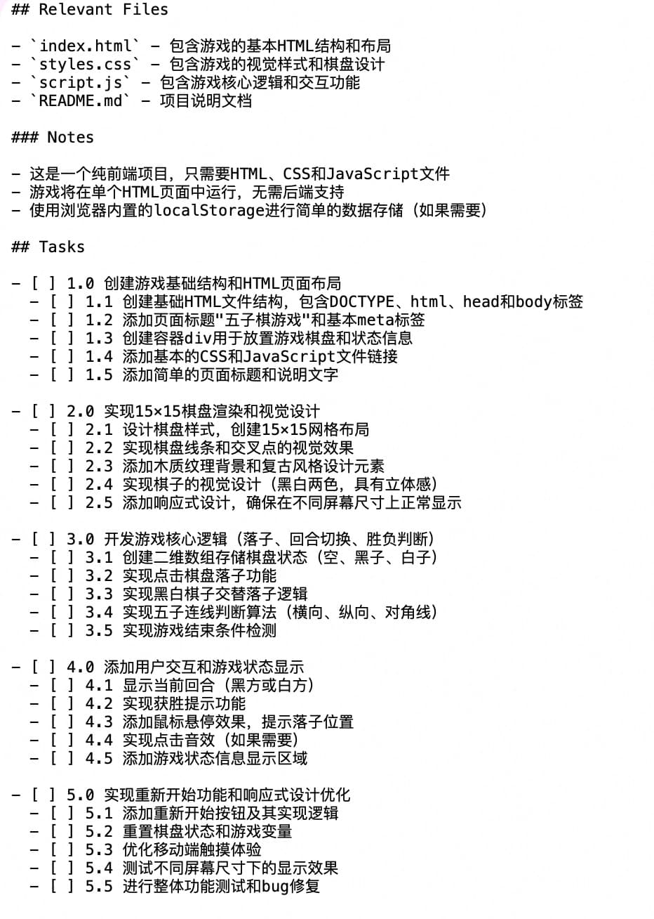
他会根据需求帮忙分解出几个主要任务,然后我接着输入 GO确认后, 他会继续帮我拆解任务,将拆解任务放在tasks-0001-prd-gomoku-game.md文件
拆解后的任务长这样:
确认没有问题后,就可以进行下一步操作了。
三、执行任务
直接输入/process-task-list,就可以让他进行写代码任务了
… 中间省去一些步骤
对于复杂任务,他可能会每一个子任务都来咨询你是否继续进行,对于简单一点的任务,就全部干完了。
最后的成品:











