2.0我是做好了,但是还需要在优化优化
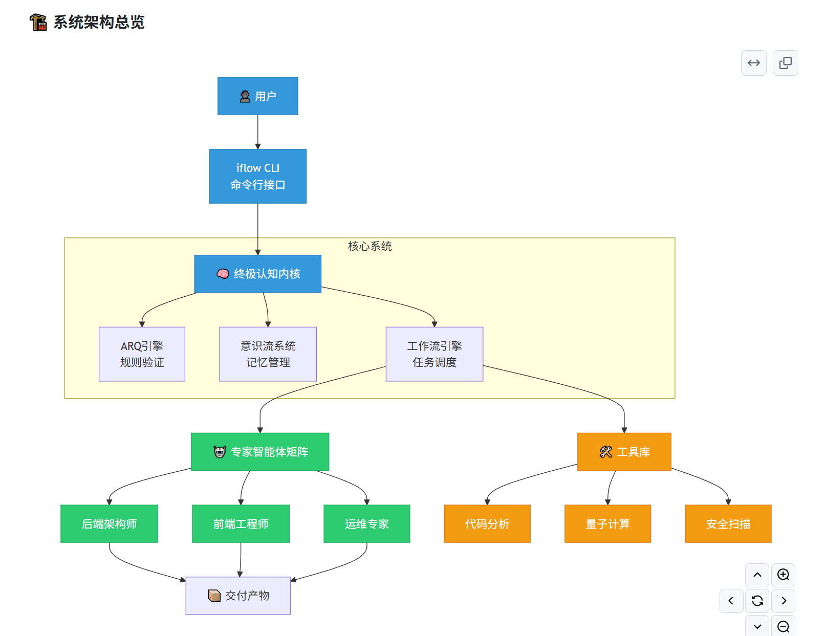
目前1.0已经上传至仓库啦: GitHub - lza6/Tiger-balm-iflow-Workflow: T-MIA 元智能架构、递归自我进化、全模型智能路由、四层并行执行引擎、量子计算增强 (优化/安全/推理)、100% 精确工具调用、意识流长时记忆、超级思考模式
目前1.0已经上传至仓库啦: GitHub - lza6/Tiger-balm-iflow-Workflow: T-MIA 元智能架构、递归自我进化、全模型智能路由、四层并行执行引擎、量子计算增强 (优化/安全/推理)、100% 精确工具调用、意识流长时记忆、超级思考模式
理论上全领域的,大家记得给我点反馈,有哪些领域不足等等的都可以反馈,我们会专项优化
还有就是主要能提升模型强制思考,强制输出高质量等等的内容。这些基础的智能体我们都有内置噢
iflow-cli 里面我看智能体之间没有上下文隔离的,还是我理解错了?
如果不隔离的话系统提示一杂起来智能体很容易精神错乱,这方面你是怎么应对的?
外部信息缓存隔离
大佬,还有优化吗?
优秀的大佬
坐等大佬的2.0