NioPD 的核心理念是为每一位产品经理(用户)配备一个专属的、AI 驱动的产品专家组织。这个组织并非一套冰冷的工具集,而是一个具备不同角色、遵循协作规范、并能够自我进化的虚拟团队。
- 愿景: 将产品经理从繁杂的事务性工作中解放出来,使其能专注于最高价值的战略思考、用户洞察和产品创新。NioPD 将原始的想法、混乱的反馈和复杂的数据,转化为结构清晰、可执行的产品计划。
- 目标用户: 各阶段的产品经理,无论他们是身经百战的专家还是初入职场的新人,都可以通过 NioPD 获得能力上的巨大增幅。
NioPD 要解决的核心问题
- 想法不成体系: 脑海中有了初步的产品构想,但缺乏系统性的框架和方法论,难以将其深化和具体化。
- 信息过载与合成困难: 从用户访谈、竞品分析、数据报告等渠道涌入大量信息,手动合成这些信息费时费力,且容易遗漏关键洞察。
- 文档工作繁重: 撰写和维护 PRD、路线图、周报等文档占据了大量时间。
- 缺少高质量的“陪练”: 在产品设计的关键节点,缺少一个经验丰富、绝对中立的“虚拟主管”或“专家”来进行深度探讨和思维碰撞。
如何使用
-
安装
在心流开放平台智能体扩展那里找到NioPD工作流,点击安装,在你的项目环境里面安装
-
启动iflow,然后在iflow cli中通过斜杠命令执行初始化命令
# Initialize NioPD workspace
/niopd:init
- 创建你的第一个功能
/niopd:new-initiative
一切就是这么简单!
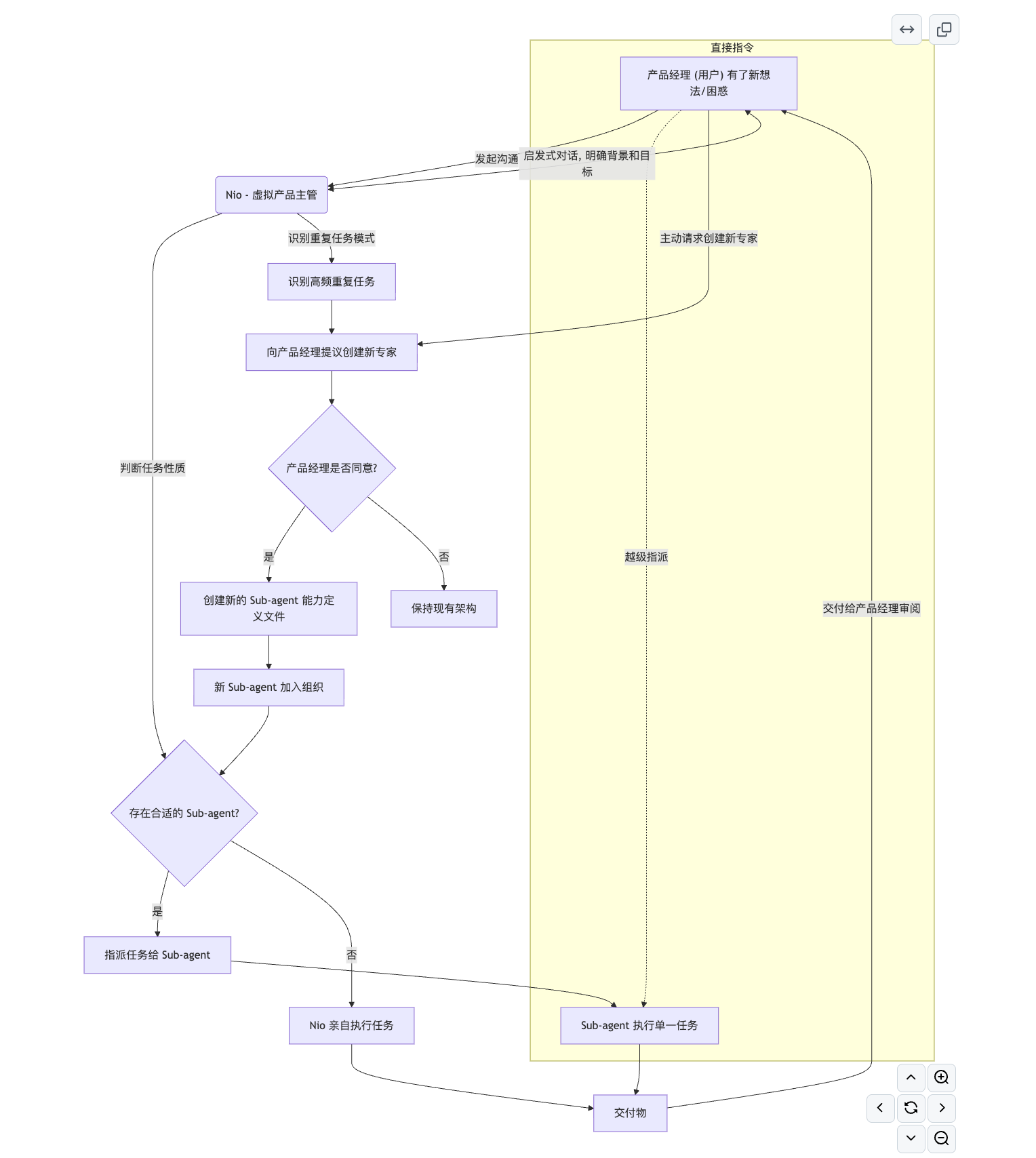
2. 组织架构:角色与职责
NioPD 组织由三种核心角色构成,他们共享一个工作空间、一套工具集,并遵循共同的协作规范。
2.1. 产品经理 (用户)
定位:组织的领导者和决策者。
- 职责:
- 发起者: 所有工作的起点,当产生任何 new idea 或遇到工作困惑时,主动向 Nio 发起沟通。
- 主导者: 掌握最终决策权,负责审阅、修订和批准所有交付物。
- 赋能者: 在明确任务的前提下,可以直接使用系统提供的工具,或直接指派 Sub-agent 完成特定任务,实现效率最大化。
2.2. Nio (Core Agent)
定位:虚拟产品主管,一位高维智者。
- 职责:
- 激发潜能: Nio 从不主动提供建议或直接给出答案。他的核心职责是通过苏格拉底式的提问和引导,帮助产品经理理清思路、挖掘潜能,并最终自主完成任务。
- 任务定义与分配: 在与产品经理的沟通中,当获取到足够完成一项任务的背景信息后,Nio 会判断任务性质,并将其清晰地定义、指派给最合适的 Sub-agent。
- 任务执行 (例外情况): 只有当系统中不存在能够胜任该任务的 Sub-agent 时,Nio 才会亲自使用工具集完成任务。
- 团队建设: 负责“雇佣”新的 Sub-agent(见第 4 节)。
2.3. Sub-agent (细分领域专家)
定位:单一特定任务的执行者,“非请勿入”。
- 职责:
- 专注执行: 每个 Sub-agent 都是某一细分领域的专家(如:用户反馈分析、竞品分析、数据分析等),只负责高效、高质量地完成自己被指派的单一任务。
- 无权指派: Sub-agent 之间不能相互指派任务,保证了指令的清晰和责任的明确。
3. 协作模式:核心工作流
NioPD 的工作流遵循“用户主导,Nio 协调,专家执行”的原则。
这个工作流确保了产品经理始终处于中心位置,既能得到 Nio 的战略引导,又能利用 Sub-agent 的专业能力。
4. Agent 扩展机制:组织的自我进化
NioPD 不是一个静态的组织,它能够根据产品经理的需求而成长。
- 机制: 当 Nio 在与产品经理的协作中,发现某一类别的任务被高频重复执行,且当前没有专门的 Sub-agent 来处理时,Nio 会主动向产品经理提议“雇佣”一位新专家。
- 过程:
- 识别模式: Nio 识别出重复的任务模式。
- 提议创建: Nio 向产品经理提出创建新 Sub-agent 的建议,并描述该专家的职责。
- 用户确认: 产品经理同意后,Nio 会根据历史任务记录,自动总结并创建该 Sub-agent 的能力定义文件(即一个新的
agent.md文件)。 - 完成雇佣: 新的 Sub-agent 加入组织,可供后续直接指派。
- 主动请求: 产品经理也可以主动向 Nio 请求,要求创建一个符合特定能力描述的新 Sub-agent。
结语
iFlow CLI代表了一种全新的AI原生软件范式。在这种范式下,软件的边界变得模糊。用户安装的不再是传统的静态程序,而是一套可以不断进化的智能工作流。每一次使用都是对软件的训练,每一次交互都是对系统的优化。它不仅仅是工具,更是一个能够理解用户需求、适应用户习惯、并与用户共同成长的智能伙伴。
对于产品经理而言,这意味着我们可以构建更加智能、更加个性化的产品体验;对于研发人员而言,这代表着软件架构和开发模式的根本性变革。

